產品總述
圖文說明
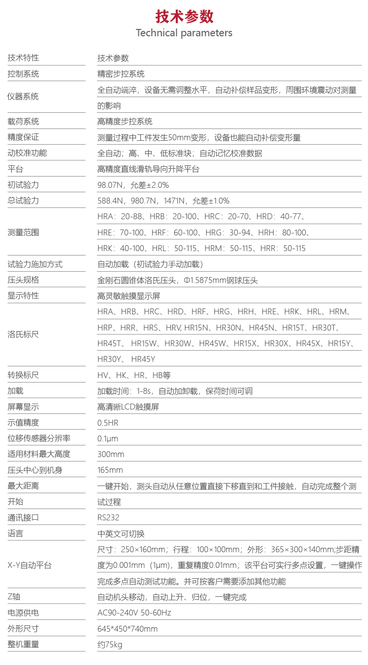
技術參數
基本配置
可選配置
產品概述
美泰MHRS-150-XYZ型全自動洛氏硬度計,基于金剛石或硬質合金壓頭壓入試樣表面以產生壓痕的力學原理,其自動化程度高、測值精準,配備自動轉塔裝置、高靈敏觸摸屏,可實現電子自動加卸荷、自動打壓痕、自動生成檢驗報告等功能,操作簡便,檢測效率高,能夠滿足工件試樣硬度質量控制及合格評定的硬度檢測需求,被廣泛地應用于金屬加工制造業質控環節、各類金屬材料的失效分析、高等院校科研實驗等領域,是提高工作生產效率,產品合格率,節約生產成本必備的專業精密檢測儀器。
功能用途
工作原理
洛氏硬度檢測是以頂角為120°的金剛石圓錐體或規定直徑的淬火鋼球作為壓頭,以規定的試驗力將其壓入試樣表面,根據試樣表面壓痕深度以評定被測金屬材料的洛氏硬度值。
洛氏硬度測量原理如下圖所示,0-0為金剛石壓頭尚未與試樣接觸的位置。1-1為在初試驗力作用下壓頭所處位置,壓入深度為h1,初始試驗是為了消除因試樣表面不光潔造成的對試驗結果精確性的影響。圖中2-2為在總試驗力(初始試驗力+主試驗力)作用下壓頭所處位置,壓入深度為h2。3-3為卸除主試驗力后壓頭所處的位置,因金屬彈性變形后會產生一定恢復,故壓頭實際壓入深度為h3,主試驗力所引起的塑性變形而使壓頭壓入深度為h=h3-h1。洛氏硬度值即由h的大小確定,壓入深度h越大,硬度越低;反之,則硬度越高。傳統觀念中,通常會采用一個常數c減去h來表示硬度的高低,同時以每0.002mm的壓痕深度作為一個硬度單位。由此獲得的硬度值稱為洛氏硬度值,用符號HR表示。
公式中,c為常數(對于 HRC、HRA,c取0.2;對于HRB,c取0.26)。由此獲得的洛氏硬度值HR為一無名數,試驗時一般由試驗機指示器上直接讀出。

洛氏硬度計工作原理圖
需要注意的是,采用不同的壓頭和試驗力測得的硬度值也會不同,因此,洛氏硬度試驗依據不同的壓頭規格和試驗力大小規定了多種不同的硬度測試標尺,其中屬HRB,HRC,HRA應用最為廣泛。
端淬試驗的原理是:按照HRC硬度標尺,從端淬試樣的淬火端開始,沿著軸線方向,以一定的間隔,測試多點的硬度值。在縱坐標為硬度值,橫坐標為距離的坐標系中標出各個測量結果的位置,連接各點,畫出一條連續的曲線。端淬試驗系統的測試過程是:將端淬試樣放入工作臺上部的矩形槽內,手動轉動鼓輪移動測試平臺,試驗臺帶有數顯刻度尺,同步指示移動位移量;使試樣從淬火端開始,沿著軸線方向,以一定的間隔,按照HRC硬度標尺,測試多點的硬度值。硬度值通過USB接口自動輸出到電腦,由“端淬試驗分析軟件”進行處理,在電腦上顯示端淬曲線及各種參數,淬透性、淬硬層分析等。
工作條件?操作溫度:10~30℃;
?相對濕度:≤65%;
?周圍環境無強烈振動、無強烈磁場、無腐蝕性介質及嚴重粉塵。
儀器特點?儀器取消了砝碼,采用電動加卸試驗力,可進行洛氏、表面洛氏全部標尺的硬度測試;
?具有全自動和人工操作功能,XYZ全自動控制,適用于端淬試驗;
?高精度步控加載系統,試臺固定,實現高精度快速測試可實現遠程控制;
?測試15種洛氏和15種表面洛氏硬度標尺;
?可通過壓頭自動退離功能在固定工作臺進出持續測量;
?GO/NG公差判斷;
?圓柱體、球體試驗值的修正;
?測力選擇與硬度標尺選擇連動;
?自動化程度高、測值精準,高速步控,測試速度快;適用于測量需求量大或精度要求高的高端用戶;
?采用觸摸屏顯示界面,顯示操作一體化,簡單直觀,對操作人員無高難技術要求;
?外置PC電腦,具有數據統計功能,可以計算極值、平均值、標準偏差等,還能建立相應的統計數據庫;
?PC實時采集壓力與壓深數據并導出,以供彈性模量等研究;
?統計數據庫允許輸入其它設備的檢測數據,并可一并進行統計分析;
?可以根據用戶的要求自定義檢測報告,在報告中選擇所需的試驗參數、試驗結果以及圖表曲線;
?試驗結果和測試報告均可進行網絡傳輸,并允許其它計算機調用這些數據,以便于實現網絡化管理;
?支持布氏,維氏等多種硬度制式之間的數值轉換;
?配備性能優良的硬質合金或金剛石壓頭,硬度高、耐磨性強、韌性好,具備耐高溫、耐腐蝕性,確保儀器測試值精準、穩定可靠;
?具有誤差值修正功能,硬度值的誤差可通過按鍵輸入進行修正,更容易滿足測試的精度要求;
?具備閾值超限自動報警功能,適用于批量化成品或者半成品工件逐件檢測;
?獨創的環境溫度實時顯示功能,可避免儀器在溫度過高或過低的情況下長時間工作,以導致測試誤差增大,降低使用壽命;
?符合GB/T225,ISO 642,JIS G0561,SAE J406,ASTM-A-255等國內外相關標準。
操作方法及注意事項
儀器的保養與維護?試驗人員應嚴格遵守操作規程,請在試驗前后反復采用標準塊對儀器進行校對;
?若試樣背面及邊緣出現肉眼可見的變形或痕跡,則試驗結果視為無效,應重新選擇壓頭或試驗力進行測試;
?通常情況下,第一測點僅用于抵消各支撐面的間隙,無需記錄試驗結果,從第二點開始統計試驗結果;
?試驗中,需保證相鄰壓痕中心間距及壓痕中心至試件邊緣的距離大于 3 mm;
?儀器搬運時應托底搬運,禁止橫倒,搬運前請拔去電源插頭,固定測量杠桿并取下砝碼和吊桿;
?機器加卸試驗力時,嚴禁轉動變荷手輪,如用力旋轉會導致內部齒輪錯位,試驗力出現混亂,甚至造成機器內部件的損壞;
?儀器使用完畢后應關閉電源;長時間不使用時應罩上防塵罩,以免灰塵進入機器內部,硬度塊、球壓頭使用后涂上防銹油,防止生銹;
?儀器長時間閑置后的再次重新啟用,應等待幾分鐘使儀器內部的電器元件預熱后再進行試驗,以確保使用精度;
?應每年至少一次為儀器做周期性的檢定,以保證硬度計的準確性;
?請勿擅自拆裝本儀器,維修相關事宜請與美泰科儀售后服務部聯系,4000600280。












| Z軸 | 自動機頭移動,自動上升、歸位,一鍵完成 |
| 開始 | 一鍵開始,測頭自動從任意位置直接下移直到和工件接觸,自動完成整個測試過程 |
| 語言 | 中英文可切換 |
| 平臺 | 高精度直線滑軌導向升降平臺 |
| 動校準功能 | 全自動;高、中、低標準塊;自動記憶校準數據 |
| 載荷系統 | 高精度步控系統 |
| 控制系統 | 精密步控系統 |
| 通訊接口 | RS232 |
| 位移傳感器分辨率 | 0.1μm |
| 精度保證 | 測量過程中工件發生50mm變形,設備也能自動補償變形量 |
| 儀器系統 | 全自動端淬,設備無需調整水平,自動補償樣品變形,周圍環境震動對測量的影響 |
| 整機重量 | 約75kg |
| 外形尺寸 | 645*450*740mm |
| 電源供電 | AC90-240V 50-60Hz |
| 壓頭中心到機身最大距離 | 165mm |
| 適用材料最大高度 | 300mm |
| 示值精度 | 0.5HR |
| 加載時間 | 1-8s,自動加卸載,保荷時間可調 |
| 轉換標尺 | HV、HK、HR、HB等 |
| 洛氏標尺 | HRA、HRB、HRC、HRD、HRE、HRF、HRG、HRH、HRK、HRL、HRM、HRP、HRR、HRS、HRV |
| 屏幕顯示 | 高清晰LCD觸摸屏 |
| 壓頭規格 | 金剛石圓錐體洛氏壓頭,Φ1.5875mm鋼球壓頭 |
| 試驗力施加方式 | 自動加載(初試驗力手動加載) |
| 測量范圍 | HRA:20-88、HRB:20-100、HRC:20-70、HRD:40-77----------HRL:50-115、HRM:50-115、HRR:50-115 |
| 總試驗力 | 588.4N,980.7N,1471N,允差±1.0% |
| 初試驗力 | 98.07N,允差±2.0% |
如您在和我公司的交往中遇到問題,可通過以下方式和我們取得聯系!
您也可以撥打我們客戶服務熱線:400-0600-280
010-51284068 13641067828
北京海淀區上地東路1號盈創動力E-506
mvip@mitech-ndt.com